Overview
Amret set out to launch a global, Shopify-based e-commerce site for a mid-priced (~SGD 75+) holistic hair growth system, consisting of a hair tonic, gua sha tool, and—soon—hair vitamins. The goal: build a platform that helps users easily discover and commit to products that support long-term scalp and hair health.
How might we design a trustworthy e-commerce site so that users searching for hair growth products can confidently and easily make a purchase?
Understand
Why users seek hair growth products
How they define and measure product effectiveness
What factors influence their purchase decisions
User Research
Methods:
Screening criteria: Must experience hair loss as a significant concern, recruited participants from Singapore and Dubai - where the e-commerce store was planned to launch first
Quantitative: 45 survey respondents (females aged 21–60)
Qualitative: 5 in-depth interviews (females aged 20–50)
Affinity Map
Profession & Industry

Product Usage & Frequency

Search Process

Hair loss causes

Hair Loss Perception & Awareness

Cart Abandonment Reasons

Preferred Recommendation Methods

Social Media Engagement

Email Subscription

Trust Factors in Hair Growth Products

Key Insights:
Top causes of hair loss: Stress (34%), Aging (27%), Postpartum (11%), Hard Water (13%)
93% were still searching for a product that works
Key buying factors: Ingredients (21%), Price (20%), User Reviews (18%), Clinical Claims (18%)
Definition of effectiveness: Less hair fall (39%), Baby hair growth (19%), Improved hair feel (11%)
Patience threshold: 76% unwilling to wait more than 3 months for visible results
Awareness: Mostly via Word of Mouth (34%), Social Media (24%), and Search (20%)
Users are not brand-loyal; they compare multiple options and want reassurance that the product fits their unique cause.
Preferred channels: Online marketplaces (Shopee, Lazada, Noon) for convenience and reviews
Users overwhelmed by the number of similar products and marketing noise
Desired transparency around ingredients (especially chemical-free formulas)
Didn’t trust social media ads or vague reviews
Lacked emotional support and motivation to stay consistent
Interviewee Hair Growth Lingo
This word cloud represents key terms and themes extracted from user interviews about hair growth products.
The larger the word, the more frequently it was mentioned.
We can use this for keywords in Amret’s SEO

Competitive Analysis
We analysed top hair growth brands (Divi, Vegamour, The Rootist) to identify UX patterns and trust signals, which informed our design for product discovery and ingredient transparency.

User Persona

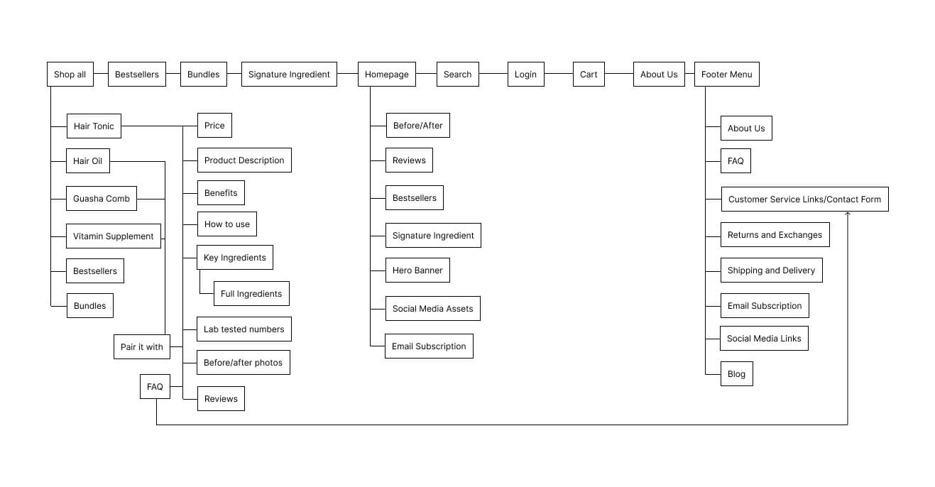
Site Map
The site was structured to support intuitive discovery, personalised recommendations, and trust-building content, inspired by best practices from competitors like Divi, Vegamour, and The Rootist.

Design System
We created a clean, consistent design system to support trust and clarity in a crowded wellness market. It includes a soft colour palette, scalable typography, responsive grid, and rounded UI components for a more approachable, feminine feel.
Colour Overview
.jpg)
Colour Palette

Typography System

Grid System

Rounded Components

Final Design
Final designs focused on building trust and reducing decision fatigue through responsive layouts, clear content hierarchy, social proof, and emphasis on natural ingredients.
Homepage Prototypes
Key Highlights:
Hero banner featuring diverse, happy users and clear brand message
“Bestsellers” section with product badges like Most Popular and Sale
Email capture CTA with a 10% discount
Educational modules on ingredients and hair health
Social proof through reviews and UGC photos
Clear footer with social links and support pages
Product Page Prototypes
Key Highlights:
Clean layout that encourages scanning
Star rating and review count placed at the top for visual prominence
Highlighted natural ingredients and benefits (e.g. Biotin)
Focus on data-driven results and an FAQ section to address common misconceptions about treatment duration and set realistic expectations for hair growth.
Review filters include tags like “Safe for pregnant women”, aligned with user research indicating high concern over product safety during pregnancy.